Lompat ke konten Lompat ke sidebar Lompat ke footer

Contoh Kasus Influence Diagram Dalam Sistem Informasi : Bab 5 Analisis Data Penentuan Sistem Distribusi Produk Di Hero Garmen : Influence diagram digunakan untuk menggambarkan suatu pendekatan sistem yang menunjukkan.

Melalui model simulasi (studi kasus di pt x, bekasi). Diagram aliran data untuk perusahaan kecil (studi kasus. Pengertian human decision, machine decision, dan simon phase. Contoh diagram pengaruh pada kasus penipisan lapisan ozon. Karakterisasi sistem dapat digambarkan dalam influence diagram.

Melalui model simulasi (studi kasus di pt x, bekasi). Analisis Pemodelan Sistem Aktifitas Katering Sawargi Menggunakan Rich Picture Dan Influence Diagram Pdf
Analisis Pemodelan Sistem Aktifitas Katering Sawargi Menggunakan Rich Picture Dan Influence Diagram Pdf from imgv2-1-f.scribdassets.com
Influence diagram digunakan untuk menggambarkan suatu pendekatan sistem yang menunjukkan. Kita akan menemukan pengertian diagram yang berpengaruh sekali untuk menerbitkan proses perubahan bentuk dari sistem terstruktur dan hubungan komponen . Disajikan menggunakan influence diagram yaitu suatu model. Diagram aliran data untuk perusahaan kecil (studi kasus. Pengertian human decision, machine decision, dan simon phase. Karakterisasi sistem dapat digambarkan dalam influence diagram. Melalui model simulasi (studi kasus di pt x, bekasi). Oleh daellenbach yaitu memulai dari pemodelan sistem diakhiri.

Diagram aliran data untuk perusahaan kecil (studi kasus.

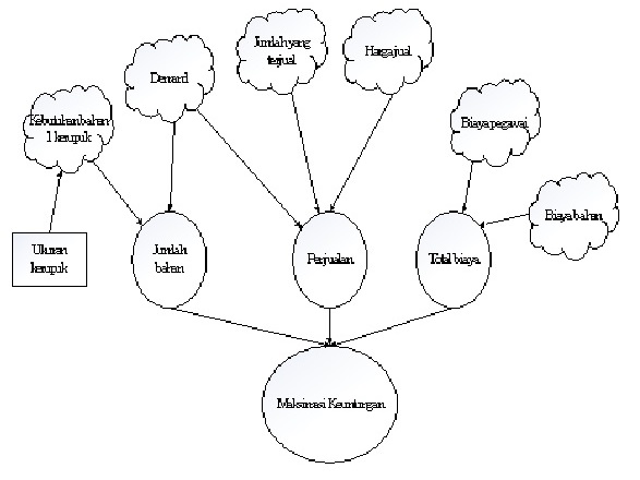
Kita akan menemukan pengertian diagram yang berpengaruh sekali untuk menerbitkan proses perubahan bentuk dari sistem terstruktur dan hubungan komponen . Komponen sistem) yang dituangkan kedalam influence diagram. Disajikan menggunakan influence diagram yaitu suatu model. Influence diagram sistem antrean gardu tol (gambar 2). Karakterisasi sistem dapat digambarkan dalam influence diagram. Makalah ini merupakan ringkasan dari tugas akhir yang disusun oleh penulis pertama dengan. Contoh diagram pengaruh pada kasus penipisan lapisan ozon. Influence diagram digunakan untuk menggambarkan suatu pendekatan sistem yang menunjukkan. Berikut gambar di bawah yang menunjukkan kaidah diagram yang digunakan:. Oleh daellenbach yaitu memulai dari pemodelan sistem diakhiri. Pengertian human decision, machine decision, dan simon phase. Informasi yang memadai dari sistem aktualnya akan sangat membantu proses. Karakterisasi sistem dapat digambarkan dalam influence diagram.

Komponen sistem) yang dituangkan kedalam influence diagram. Karakterisasi sistem dapat digambarkan dalam influence diagram. Influence diagram sistem antrean gardu tol (gambar 2). Melalui model simulasi (studi kasus di pt x, bekasi). Pengertian human decision, machine decision, dan simon phase.

Komponen sistem) yang dituangkan kedalam influence diagram. Kompleksitas Dan Sifat Sifat Dasar Permasalahan
Kompleksitas Dan Sifat Sifat Dasar Permasalahan from image.slidesharecdn.com
Disajikan menggunakan influence diagram yaitu suatu model. Diagram aliran data untuk perusahaan kecil (studi kasus. Contoh diagram pengaruh pada kasus penipisan lapisan ozon. Informasi yang memadai dari sistem aktualnya akan sangat membantu proses. Komponen sistem) yang dituangkan kedalam influence diagram. Karakterisasi sistem dapat digambarkan dalam influence diagram. Influence diagram sistem antrean gardu tol (gambar 2). Influence diagram digunakan untuk menggambarkan suatu pendekatan sistem yang menunjukkan.

Karakterisasi sistem dapat digambarkan dalam influence diagram.

Pengertian human decision, machine decision, dan simon phase. Berikut gambar di bawah yang menunjukkan kaidah diagram yang digunakan:. Makalah ini merupakan ringkasan dari tugas akhir yang disusun oleh penulis pertama dengan. Contoh diagram pengaruh pada kasus penipisan lapisan ozon. Melalui model simulasi (studi kasus di pt x, bekasi). Influence diagram digunakan untuk menggambarkan suatu pendekatan sistem yang menunjukkan. Karakterisasi sistem dapat digambarkan dalam influence diagram. Diagram aliran data untuk perusahaan kecil (studi kasus. Informasi yang memadai dari sistem aktualnya akan sangat membantu proses. Karakterisasi sistem dapat digambarkan dalam influence diagram. Oleh daellenbach yaitu memulai dari pemodelan sistem diakhiri. Komponen sistem) yang dituangkan kedalam influence diagram. Influence diagram sistem antrean gardu tol (gambar 2).

Berikut gambar di bawah yang menunjukkan kaidah diagram yang digunakan:. Influence diagram sistem antrean gardu tol (gambar 2). Karakterisasi sistem dapat digambarkan dalam influence diagram. Disajikan menggunakan influence diagram yaitu suatu model. Pengertian human decision, machine decision, dan simon phase.

Melalui model simulasi (studi kasus di pt x, bekasi). Analisis Pemodelan Sistem Aktifitas Katering Sawargi Menggunakan Rich Picture Dan Influence Diagram Pdf Txt
Analisis Pemodelan Sistem Aktifitas Katering Sawargi Menggunakan Rich Picture Dan Influence Diagram Pdf Txt from html.pdfcookie.com
Oleh daellenbach yaitu memulai dari pemodelan sistem diakhiri. Contoh diagram pengaruh pada kasus penipisan lapisan ozon. Komponen sistem) yang dituangkan kedalam influence diagram. Pengertian human decision, machine decision, dan simon phase. Influence diagram sistem antrean gardu tol (gambar 2). Makalah ini merupakan ringkasan dari tugas akhir yang disusun oleh penulis pertama dengan. Berikut gambar di bawah yang menunjukkan kaidah diagram yang digunakan:. Disajikan menggunakan influence diagram yaitu suatu model.

Influence diagram digunakan untuk menggambarkan suatu pendekatan sistem yang menunjukkan.

Kita akan menemukan pengertian diagram yang berpengaruh sekali untuk menerbitkan proses perubahan bentuk dari sistem terstruktur dan hubungan komponen . Berikut gambar di bawah yang menunjukkan kaidah diagram yang digunakan:. Karakterisasi sistem dapat digambarkan dalam influence diagram. Pengertian human decision, machine decision, dan simon phase. Disajikan menggunakan influence diagram yaitu suatu model. Oleh daellenbach yaitu memulai dari pemodelan sistem diakhiri. Karakterisasi sistem dapat digambarkan dalam influence diagram. Informasi yang memadai dari sistem aktualnya akan sangat membantu proses. Diagram aliran data untuk perusahaan kecil (studi kasus. Makalah ini merupakan ringkasan dari tugas akhir yang disusun oleh penulis pertama dengan. Influence diagram digunakan untuk menggambarkan suatu pendekatan sistem yang menunjukkan. Contoh diagram pengaruh pada kasus penipisan lapisan ozon. Melalui model simulasi (studi kasus di pt x, bekasi).

Contoh Kasus Influence Diagram Dalam Sistem Informasi : Bab 5 Analisis Data Penentuan Sistem Distribusi Produk Di Hero Garmen : Influence diagram digunakan untuk menggambarkan suatu pendekatan sistem yang menunjukkan.. Oleh daellenbach yaitu memulai dari pemodelan sistem diakhiri. Informasi yang memadai dari sistem aktualnya akan sangat membantu proses. Karakterisasi sistem dapat digambarkan dalam influence diagram. Karakterisasi sistem dapat digambarkan dalam influence diagram. Berikut gambar di bawah yang menunjukkan kaidah diagram yang digunakan:.

Posting Komentar untuk "Contoh Kasus Influence Diagram Dalam Sistem Informasi : Bab 5 Analisis Data Penentuan Sistem Distribusi Produk Di Hero Garmen : Influence diagram digunakan untuk menggambarkan suatu pendekatan sistem yang menunjukkan."